柴油发电厂-图,零件,工作,优点和缺点
柴油发电厂
介绍
这是一个化石燃料工厂,因为柴油也是化石燃料。柴油机发电厂安装在煤和水供应不足的地方。
(i)这些发电厂的发电范围在2至50兆瓦之间。
㈡它们被用作医院、电话交换机、无线电台、电影院和工业的备用设备,以保持供应的连续性。
(iii)适用于移动发电,广泛应用于铁路和船舶。
与其他工厂相比,它们是可靠的。
由于在建造新的水电厂和热电厂方面遇到困难,柴油发电厂越来越受欢迎
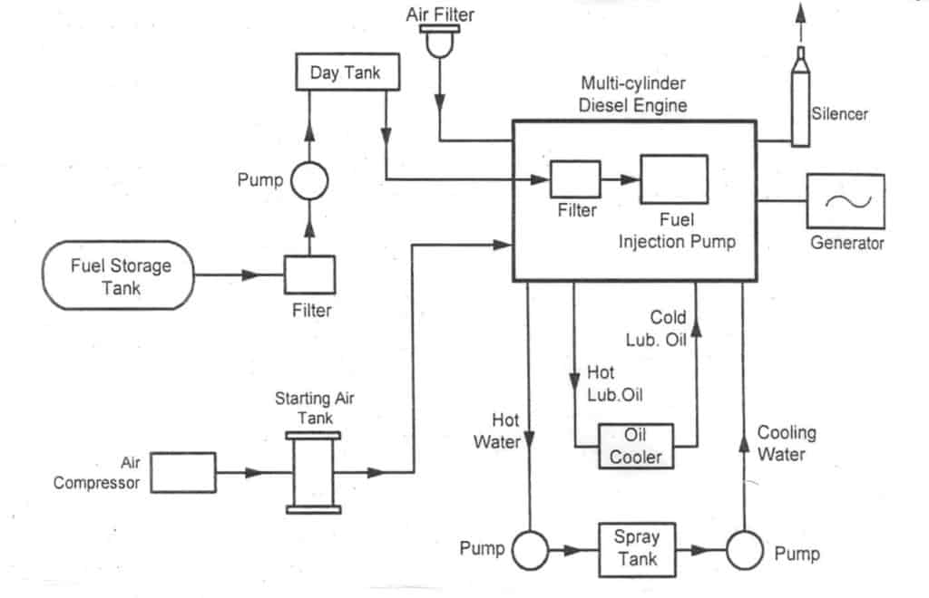
柴油机发电厂布置
柴油机动力装置的主要组成部分是
•柴油机
•空气过滤器和增压器
•发动机起动系统
•燃油系统
•润滑系统
•冷却系统
•管理系统
•排气系统
柴油发动机:
这是柴油发电厂的主要组成部分。发动机分为二冲程发动机和四冲程发动机。发动机通常直接与发电机连接以产生动力。在柴油机中,进入气缸的空气被压缩。在压缩行程结束时,燃料被注入。燃料燃烧时,燃烧的气体膨胀并对活塞做功。发动机的轴直接与发电机相连。燃烧后,燃烧的气体被排到大气中。
阅读更多:内燃机用柴油的重要燃料规格
空气过滤器和增压器
空气滤清器是用来清除发动机吸入空气中的灰尘的。空气过滤器可以是干式的,由毛毡、羊毛或布组成。在油浴式过滤器中,空气被扫过油浴,使灰尘颗粒得到覆盖。增压器的作用是增加供应给发动机的空气的压力,从而增加发动机的功率。
发动机起动系统
柴油发电厂使用的柴油发动机不能自动启动。发动机起动系统包括空气压缩机和起动空气箱。这是用来启动发动机在寒冷的条件下供应空气。
燃油系统
它包括储罐、燃油泵、燃油输送泵、过滤器和加热器。泵将柴油从储罐中抽出,并通过过滤器供应到小型日用储罐中。日用燃料箱供应发动机日常所需的燃料。日间燃料箱通常放置在高处,以便柴油在重力作用下流向发动机。
柴油在被燃油喷射泵喷入发动机之前再次经过过滤。
燃油喷射系统执行以下功能。
•过滤燃料
•测量正确的燃料注入量
•计时注射过程
•调节燃料供应
•安全的燃油精细雾化
•在燃烧过程中合理分配雾化燃料;室。
燃料是根据装置上的负荷供给发动机的。
润滑系统
它包括油泵、油箱、冷却器和管道。用于减少运动部件的摩擦,减少发动机部件如气缸壁和活塞的磨损。由于运动部件的摩擦而加热的润滑油在再循环之前被冷却。
在润滑系统中,油从润滑油箱中泵出,通过油冷却器,在那里,油被进入发动机的冷水冷却。热油冷却运动部件后返回润滑油箱。
冷却系统
发动机气缸内燃烧的燃料温度在1500 0℃到2000 0℃之间。为了降低这个温度,发动机周围要循环水。水包裹着发动机,汽缸、活塞、燃烧室等的热量由循环水携带。离开夹套的热水通过热交换器。来自热交换器的热量被流经热交换器的原水带走,并在冷却塔中冷却。
调节系统
它是用来调节发动机的速度的。这是通过根据发动机负载改变燃料供应来实现的。
排气系统
发动机排出的废气噪音很大。为了减少噪音,使用了消音器。
柴油机发电厂的工作
在柴油机动力装置中,空气和燃料混合物是一种工作介质。大气空气在吸入冲程时进入燃烧室,燃油通过喷射泵喷射。空气和燃料在发动机内部混合,由于发动机气缸内的高压缩,电荷被点燃。柴油机的基本原理是利用发电机或交流发电机将热能转化为机械能,再将机械能转化为电能,产生电能。
柴油机在动力领域的应用
柴油发电厂主要应用于以下领域。
(a)峰值负荷工厂:
柴油发电厂可与热电厂或水电厂结合使用作为峰值负荷机组。它们可以很容易地启动或在短时间内停止,以满足高峰需求。
(b)移动植物:
安装在拖车上的柴油装置可作临时或紧急用途,例如为大型土木工程提供电力。
(c)备用单元:
如果主机组发生故障或不能满足需求,柴油发电厂可以提供必要的电力。例如,如果由于降雨量减少,水电厂的可用水资源不足,柴油站可以并行运行,以产生电力短缺。
(d)应急备用设备:
在关键的工业工厂或医院的电力中断期间,柴油发电厂可以用来产生所需的电力。
(e)托儿所站:
在没有主电网的情况下,可以安装一个柴油发电厂来为小镇供电。随着时间的推移,当主电网的电力在城镇可用时,柴油机组可以转移到其他需要小规模电力的地区。这样的柴油工厂被称为“苗圃”。
(f)开始站:
柴油机组可用于启动大型蒸汽发电厂的辅助设备(如FD和ID风扇、BFP等)。
(g)中央车站:
柴油发电厂可用作需要容量小的中央发电站
柴油机发电厂的优缺点
以下是柴油发电厂的优点
1.这些电站的设计和安装都很容易。
2.它们很容易以标准容量使用。
3.他们能毫无困难地对各种变化作出反应。
4.备用损失更少。
5.它们占用更少的空间。
6.它们可以快速启动和停止。
7.它们需要更少的冷却水。
8.资本成本更低。
9.所需的操作和监督人员更少。
10.高效率的能源转换从燃料到电力。
11.部分负载的效率也更高。
12.需要较少的土木工程工作。
13.他们可以位于附近的负荷分re。
14.没有sh处理问题。
15.润滑系统。
缺点是发电时柴油机组的熄火。
1.运营成本高。
2.维护和润滑费用高。
3.能力是有限的。不可能是很大的尺寸。
4.噪音问题。
5.无法供应过载。
6.不卫生的排放。
7.柴油发电厂的使用寿命较短(7至10年),而蒸汽发电厂的使用寿命为25至45年。柴油装置的效率在其使用寿命后下降到10%以下。






